Expanding & Sustaining CAPABLE, the Aging-in-Place Program
As part of a collaborative team with Johns Hopkins School of Nursing, in this project we applied communication design principles to visualize complex pathways and propose strategies for growth of CAPABLE—a national non-profit program that enables elderly individuals age safely in their homes to scale in a sustainable manner.
Key Highlights
Conducted research through 12+ stakeholder interviews across 4 CAPABLE implementation sites.
Co-created ecosystem maps & visual models to map and analyze complex pathways of resources in the ecosystem.
Synthesized research findings into 8 strategic opportunity areas, 6 design principles, and co-developed 4 concepts.
Context + How CAPABLE Functions
CAPABLE is a participant directed, home-based model delivered over 10 visits in 4 to 5 months.
The program centers around an interprofessional team including an occupational therapist, a registered nurse, and a handy worker, who work with older adults to identify and achieve self-prioritized goals that enhance mobility, function, and quality of life.
Challenges CAPABLE faces
Despite proven effectiveness in improving quality of life and reducing healthcare costs, the program faces significant barriers
National expansion
Workforce constraints
Complex funding pathways
Operational friction
Current situation
3600 participants across more than 65 implementation sites
As of 2025, CAPABLE has served over 3,600 participants across more than 65 implementation sites and has been piloted in diverse contexts, from state Medicaid innovation initiatives to community-based housing partnerships. However, the path to national adoption still faces critical challenges (CAPABLE, n.d.).
Why scaling matters now
10000 people will be turning 65 each day for next 15 years
Aging in place is no longer just a personal preference. It is becoming a demographic, economic, and systemic trajectory. With 10,000 people turning 65 each day for the next 15 years and 74% of people over 85 experiencing functional limitations, the U.S. faces mounting healthcare costs and infrastructure gaps. Scaling CAPABLE now is both urgent and strategic..
Visualizing Secondary + Primary Research
We chose visual modeling to visualize, analyze and understand the system
Throughout our research and analysis, we developed over 50 visual models to synthesize insights and communicate complexity. These included funding pathway diagrams, mind maps to distill expert interviews, ecosystem maps to frame the broader system, as well as value webs, opportunity models, and concept maps.
The ecosystem spans federal policy, state funding, and local implementation;
We mapped all of it in one model
The CAPABLE Ecosystem Map illustrates two primary streams: clinical care and home modifications.
Within these streams, we identified and mapped the involved organizations and funding sources across federal, state, and local levels, including both public and private sources.
What the model revealed
Every local ecosystems map revealed different strengths of CAPABLE program
CAPABLE’s implementation varies significantly across locations. To better understand these variations, we studied four CAPABLE sites in the U.S.: Kentucky, Chicago, Boston, and Colorado, mapping their local ecosystems to uncoversite and stage-specific insights.
Kentucky emphasized pre-implementation,
Chicago provided lessons on evaluation and adoption,
Boston and Colorado offered perspectives on implementation and long-term sustainability.
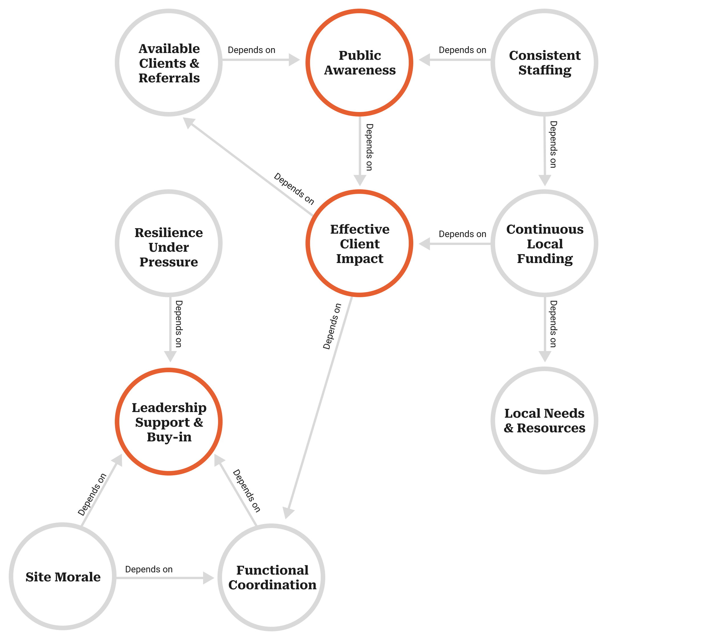
They also helped us find hot-spots and revealed dependencies
Within every system, interconnections exist among various elements (such as objects, people, and ideas). While these relationships aren’t necessarily comprehensive, we mapped the key dependencies and identified critical hotspots within the CAPABLE system.
Having identified the system’s key levers, we’re positioned to take decisive steps that will unlock opportunities in scaling and sustaining the CAPABLE program.
Synthesing our insights
CAPABLE Opportunity Area Model
This model maps a comprehensive set of 8 opportunity areas for scalability and sustainability, each shaped by insights from our research. These areas highlight where design has the potential to create a meaningful impact and invite solution exploration.
Defining design principles for sustainable growth
Based on findings and insights from our research process, we defined a set of design principles that can guide future work for scaling and sustaining CAPABLE initiatives.
The six principles were derived through a synthesis of our primary and secondary research. This process involved examining key barriers and facilitators to growth, revisiting critical dependencies, unpacking insights from our design explorations, and distilling the most impactful factors to guide future decision-making.
We prioritize collecting data of the system, not just about client results
We offload work from the center to the center
We prioritize collecting data of the system, not just about client results
We are loud about showing
our impact
We make knowledge sharing across the system easier
We building strong alliances with people who share our values
Translating insights into concepts that enable CAPABLE to scale and sustain
These concepts were developed with the opportunity areas and design principles in mind. They are intended to frame potential areas for future research, help the CAPABLE National Center envision future scenarios, and imagine actionable steps toward them.
In an internal workshop, our class generated 15 opportunity areas, which formed the foundation for over 100 initial ideas. From there, teams developed the most promising ideas into 12 concept sketches. We then clustered similar concepts, built on them, and refined them through insightdriven iteration to ultimately arrive at these four concepts.
We proposed 4 concepts to support CAPABLE’s growth, each addressing the challenge from a different systemic angle.
-
Activating readiness through contentualized guidance
-
Developing cohesive team connection and data practices
-
Building support by linking goals and data through engaging narratives
-
Bringing aging-in-place services to senior housing
1. CAPABLE Compass
Activating readiness through contextualized guidance
A tool that transforms the established JHSON “Initial Implementation Readiness Self-Assessment" into a digital platform that enhances the implementation journey for the CAPABLE sites.
2. CAPABLE InsightHub
Developing cohesive team connection and data practices
An internal system that connects sites with one
another and connects teams within each site,
serving as a mechanism to streamline administrative tasks, communication, and data processing.
3. Data Story Engine
Building support by linking goals and data through engaging narratives
A framework, process, and set of tools that help the CAPABLE National Center with evidence-based storytelling, transforming complex program data into accessible, targeted, and compelling narratives that demonstrate value to different key stakeholders.
4. CAPABLE Commons
Bringing aging-in-place services to senior housing
An alternative implementation model in which CAPABLE partners with senior housing developers to offer CAPABLE as a differentiating on-site service, supporting residents to age in place and avoid hospital visits or transitions to nursing facilities.
These concepts serve as catalysts for ideation designed to stimulate fresh perspectives on how CAPABLE might expand while preserving its core values. They invite stakeholders to envision new possibilities for growth.
As the aging population grows, the importance of programs like CAPABLE becomes increasingly critical. To conclude this project we designed a report that contributes to a broader movement reframing aging not as a decline to be managed, but as a stage of life supported through care, community, and creative systems thinking.

